Univerzális gyöngyvászon
OXFORD Gyöngyvászon vagy más néven táskaanyag vízhatlan, részben UV álló, vastag strapabíró szövet. Táskának, takarónak, közvetlen napsütésnek nem kitett helyekre.
Vízhatlan, részben UV álló, vastag strapabíró szövet.Táskának, takarónak, közvetlen napsütésnek nem kitett helyekre. Világszerte elismert termékként van nyilvántartva. Sokan választják alapanyagként olyan termékekhez ahol a magas állóképesség és tartósság fontos. Gyöngyvásznaink erős kidolgozásúak ezért kivallóak táskák , kültéri felszerelések, sátrak, katonai vagy vadász felszerelések, kárpitok gyártáshoz. PVC-vel megkent kordúra magas kopás állósága víztaszító ereje ezernyi lehetőséget biztosít a felhasználóknak.
- Szivacs párnák bútorszövete.
- Gyöngyvászon táska
- Gyöngyvászon cipő
- Teraszra bútorok párnáihoz
- Babzsákok és fotelek szövete
- Rattan bútorok szivacs betéteinek behúzásához
Tulajdonságai
- Vízlepergető
- Nem bolyhosodik
- Könnyen lemosható kézzel, tisztítható, nem fehéríthető, és nem szárítható gépben
Szövés: 600x300D
Bevonat: PVC-vel kent fonák oldalon
Szélesség: 150cm (Hasznos 148cm)
Egyre többen készítenek maguknak ruhát, táskát és egyéb DIY termékeket. Ezekhez azonban megfelelő alapanyagra is van szükség, ha azt szeretnénk, hogy a célnak megfeleljenek, sokáig tartsanak, és valóban jól mutassanak. A gyöngyvászon anyag tökéletes választás otthoni kísérletezésekhez.
Az alábbi linken megtekintheti PDF színkártyánkat ami segíthet a színek kiválasztásánál: Gyöngyvászon
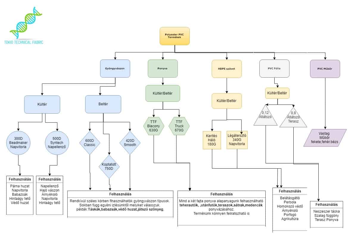
A következő kis grafikon segít eligazodni milyen fajta anyag lenne megfelelő neked.
Kordúra angol leírás:LINK
















Kis Ilona –
Már többször vettem ebből a gyöngyvászonból azért szeretem mert bármire feltudom használni és a varrógép is jól viszi.
Zsófi –
Pont ilyen kéket kerestem és csak itt találtam. Szuper babzsák lett!